首頁
企業概況
新聞中心
產品中(zhōng)心
科研開發
信息交(jiāo)流
誠聘英才
聯係我們(men)
您的位置:首(shǒu)頁 > 產品中心
水稻
油(yóu)菜
棉花
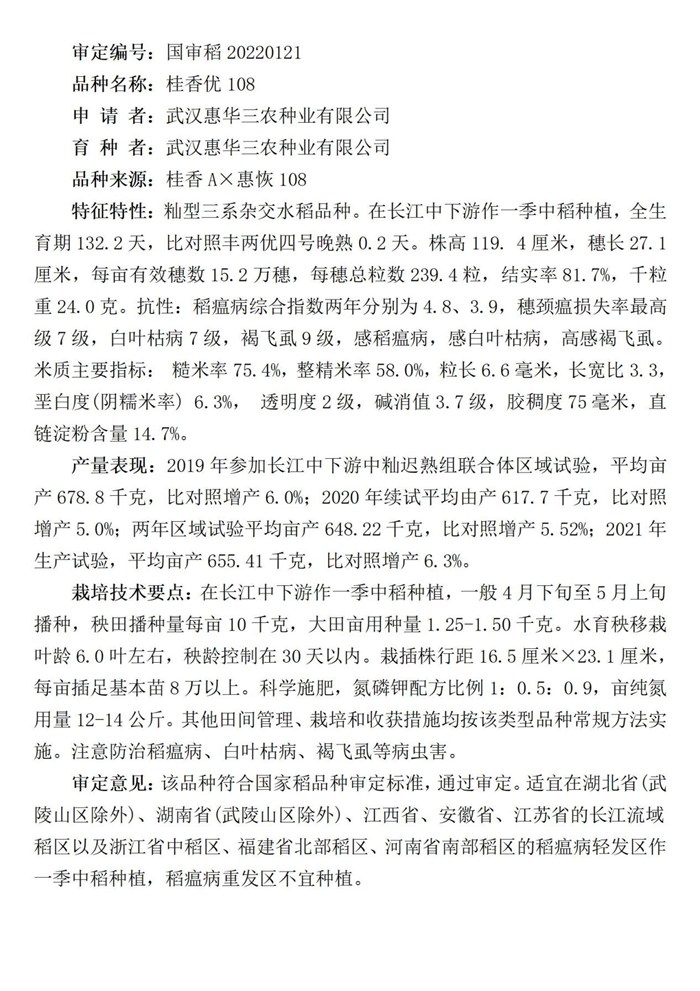
桂香優108
修改(gǎi)時間:2025-11-26 瀏覽次(cì)數:165次
桂香優
108大田照片
桂(guì)香優
108審定證書
桂香優(yōu)
108包裝設計圖
桂香優
108品種簡介
上一條:
美揚占
下一條:
華兩優236
Copyright © 2021 武漢香蕉视频下载污三農種業有限公司
備案號:鄂ICP備13007334號(hào)-1
香蕉视频下载污_香蕉黄视频_成人香蕉视频APP_91香蕉视频在线下载