您的位置:首(shǒu)頁 > 產品中心(xīn)
華兩優(yōu)236

華(huá)兩優236大田照片

圖片25.jpg

圖片26.jpg

圖片(piàn)27.jpg

 

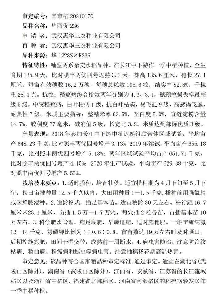
華兩優236審定證(zhèng)書

圖片28.jpg 

 

 

華(huá)兩優236包(bāo)裝設計圖

圖片29.jpg圖片30.jpg

 

 

華兩優236品種簡介

圖片31.jpg 


香蕉视频下载污_香蕉黄视频_成人香蕉视频APP_91香蕉视频在线下载