首頁
企業概況
新聞中(zhōng)心(xīn)
產品中心
科研開發
信息交流
誠聘英才
聯係我們
您的位置(zhì):首頁 > 水稻
水稻(dào)
油菜
棉花
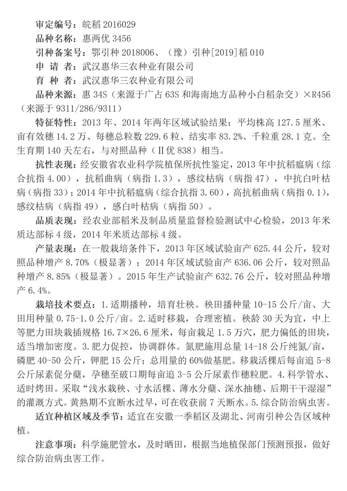
惠(huì)兩優(yōu)3456
修改時間:2026-01-27 瀏覽次(cì)數:7次
惠兩優3456大田照片
惠兩優
3456審定證書
惠兩優
3456包裝圖片
惠兩優
3456品種簡介(jiè)
上一條:
華兩優2847
下一條:
兩優6188
Copyright © 2021 武漢香蕉视频下载污三農種業有限公司
備案號:鄂ICP備13007334號-1
香蕉视频下载污_香蕉黄视频_成人香蕉视频APP_91香蕉视频在线下载