首頁
企業概況
新聞中心
產品中(zhōng)心
科研開發
信息交流
誠聘英才
聯(lián)係我們
您(nín)的位置(zhì):首頁 > 水稻
水稻
油(yóu)菜(cài)
棉花
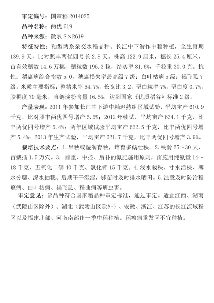
兩優619
修改(gǎi)時間:2026-01-27 瀏覽次數:4次
兩優619
大田照片
兩優(yōu)
619審定證書
兩(liǎng)優
619包(bāo)裝圖片
兩優
619品(pǐn)種簡介(jiè)
上一條:
兩優6188
下一條(tiáo):
惠(huì)兩優369
Copyright © 2021 武漢香蕉视频下载污三農種(zhǒng)業有(yǒu)限(xiàn)公司
備案號:鄂ICP備13007334號(hào)-1
香蕉视频下载污_香蕉黄视频_成人香蕉视频APP_91香蕉视频在线下载