
2023年12月1日,武漢香蕉视频下载污三農(nóng)種業有限公司(以下簡稱“香蕉视频下载污三農”)與華(huá)中農業大學(xué)就馬朝芝教授團(tuán)隊最新成果“華油雜2011”實施許可合同在公司會議室成功簽約,中國農業科技下鄉專家團(tuán)秘書長辛士等領(lǐng)導、專家見證了簽約(yuē)儀式。
簽約儀式上,華中農業大學馬朝(cháo)芝教授(shòu)對惠(huì)華三農近年來在科研、生產、經(jīng)營和管理(lǐ)等方麵取得的成績給予高度(dù)讚揚和充分肯定,就“華油雜2011”的育種思路及品種特性做了詳細的介紹。她介紹說,“華油雜2011”的選育利用了“一種甘藍型油菜自交不親和兩係雜種的選育方法”,該方法是在傅廷棟院(yuàn)士創建的具有我國自主知識產權的甘藍型油菜自交不親和三係雜種選育方法基礎上創立,授權了我國和加拿大國家發明專利,在雜種選育和種子生產等方麵,比當前我國最廣(guǎng)泛利用的波裏馬細(xì)胞質雄性不育、國外最(zuì)廣泛利用(yòng)的(de)蘿卜細胞質雄性不育雜種選育方法具有顯著的優勢,華油雜2011的(de)選育成功,是油菜雜交育種上的重大突破。“華油(yóu)雜2011”具(jù)有產量高(gāo)、含油量高、耐寒性好、耐漬性好、抗倒、抗病(bìng)、抗裂(liè)莢性強的特性。馬(mǎ)朝芝教授還深情回憶了此前與公(gōng)司在高產優質油菜(cài)品(pǐn)種“惠油雜(zá)6838”的(de)愉快合作,相信雙方的再次合作也同樣能創造驚喜、互(hù)利共贏。
香蕉视频下载污三農(nóng)總經理閔鴻斌真誠感謝華中農(nóng)業大學和馬朝芝(zhī)教授再次選擇與公司合作,感(gǎn)謝馬朝芝教授團隊的信(xìn)任和支持,把最(zuì)新優勢品種交給公(gōng)司,為公司的後續發展加油(yóu)助力。公司將積(jī)聚優勢資源,踏實做好品種的定位、示範和推廣,把“華油雜2011”打造成(chéng)長江中(zhōng)下遊雜交油菜的大單品。閔總同時表示,公司將繼續加強與華中農業大(dà)學等(děng)知名高校和科研(yán)單位的合作,打造更多的優勢大(dà)單品,為種業振興做出新(xīn)的更大的貢獻。
中國農業科技下鄉專家團秘書長辛士熱烈祝賀雙方的成功簽(qiān)約。他表示,華中農業(yè)大學是享譽全國的知名高校,特別是雜交油菜育種技術。香蕉视频下载污三農是一家老牌專業種業公司,社會資源廣泛,銷售團隊強(qiáng)大(dà)。此次雙(shuāng)方強強聯合,“華油雜2011”的市場前景必將無限(xiàn)廣闊。
香蕉视频下载污三農(nóng)高(gāo)管團隊和華中農業大學馬朝芝教授育種(zhǒng)團隊出席了簽約儀式(shì)。
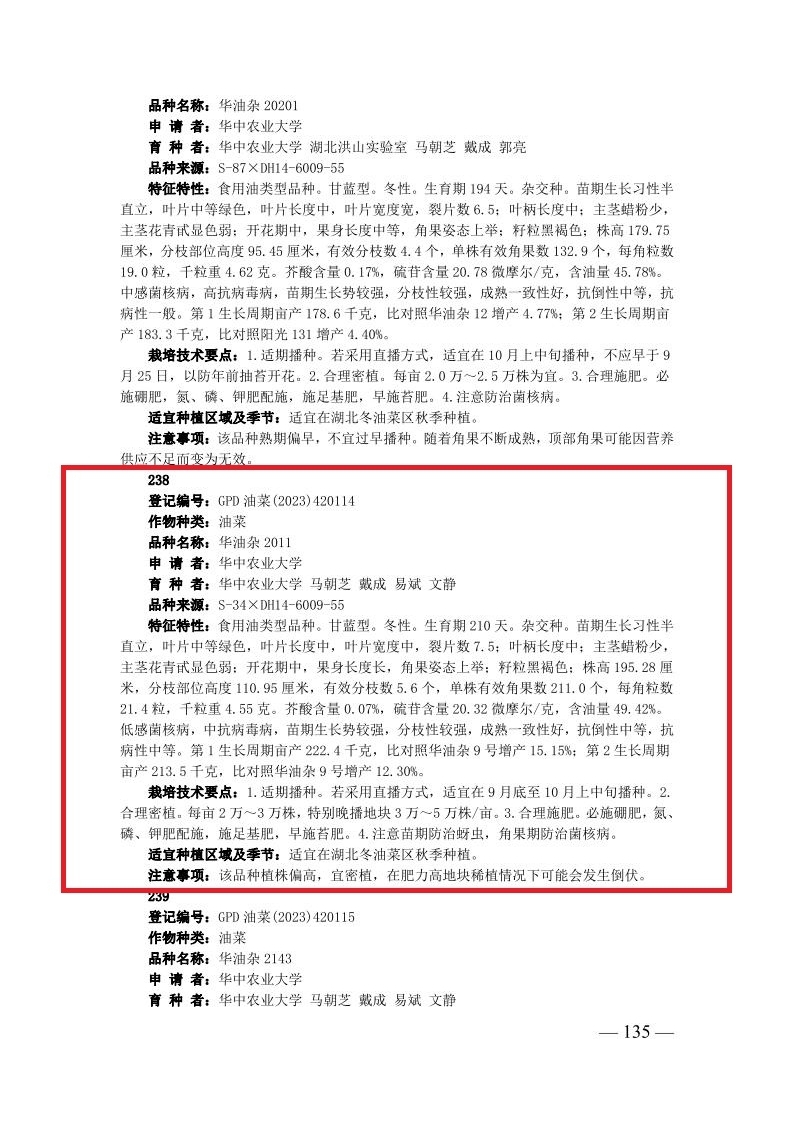
附“華油雜2011”品種介紹。



